宜昌市二医院将引进25名急需紧缺人才

  • 日期:2022-04-19 11:23
  • 浏览:329次

为进一步满足市直事业单位用人需求,按照《宜昌市高层次创新创业人才和急需紧缺人才引进工作暂行办法》(宜办发〔2016〕18号)规定,现将《宜昌市第二人民医院2022年度急需紧缺人才引进岗位需求目录》(以下简称《目录》)予以公告。凡符合《目录》确定的专业、学历、年龄及职称(资格)等条件者,可直接与引才单位联系,联系电话:0717-6742723,咨询相关事宜。

 

 

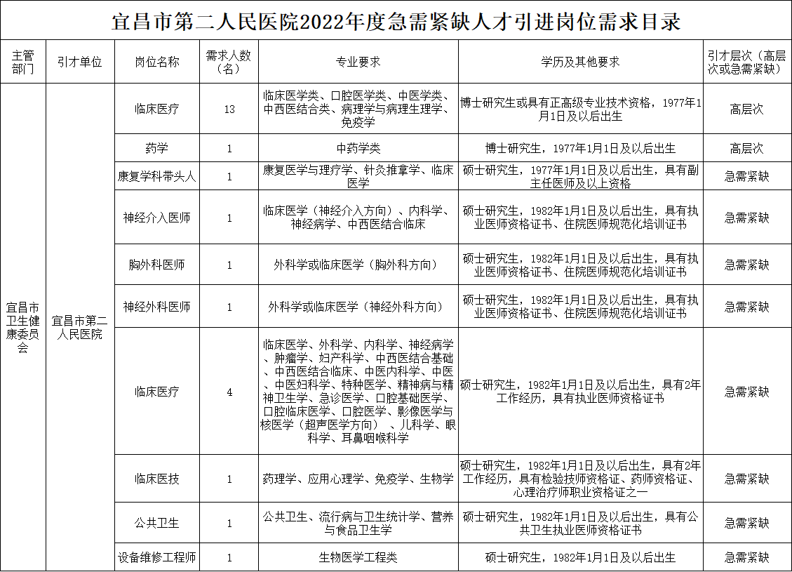
附件:宜昌市第二人民医院2022年度急需紧缺人才引进岗位需求目录

选择城市

切换城市分站,让我们为您提供更准确的信息


当前选择城市:

客服微信

微信扫一扫,加客服为好友

第一时间处理您所遇到的问题

联系客服
服务号
官方微信
回到顶部